一、概述
本产品适用于装有动静压轴承的磨机、回转窑、电机等大型设备的稀油循环润滑系统中,其工作介质为 N22~N320 (相当于 ISO VG22~VG320)的各种工业润滑油。
根据动静压润滑工作原理,在启动、低速和停车时用高压系统,正常运行时用低压系统,以保证大型机械在各种 不同转速运行下均能获得可靠的润滑以延长主机寿命。
稀油站的高压部分压力为 31.5MPa,流量为 2.5L/min,低压部分压力为 0.4MPa;流量为 16~125L/min,稀油站具有过滤、冷却、加热等装置和联锁、报警、自控等功能。
该产品的性能参数及尺寸应符合表和图中的规定;装置由油站、仪表盘、电控柜(可用 PLC 控制)成套组成。
二、型号标注方法
如采用 A 系列,高压流量为 2.5L/min;高压压力为 31.5MPa,低压供油压力为 0.4MPa;而低压供油量为 40L/min 的高(低)压稀油站,采用 PLC 控制的则按如下方法标注:GXYZ-A2.5/40.
三、工作原理与结构特征
A系列的特点为高压流量,高压压力和低压压力均不变;低压流量则根据生产工艺要求不同而选定的高(低)压稀油站。
本产品主要由油箱(其内装有磁网过滤器)、低压油泵装置、高压油泵装置、双筒网片式过滤器、冷却器、管道、阀 门、仪表盘及电控柜等组成。
在主机启动前,先启动低压泵,当低压供油压力正常后,启动吸口联于低压管道上的高压油泵,高压油经高压单 向阀送往静压轴承,当高压达一定值使主轴浮起时,主机就可启动、低速运行或停止;主机转速正常后,就可以停止高压泵,但低压油泵必须正常供油;低压油泵从油箱吸油后经单向阀,双筒网式过滤器、冷却器后亦往静压轴承,维持主机正常供油;若主机停止后,尚要定时由高压泵和低压泵供油,则由时间继电器进行控制向润滑点断续供油。 高、低压力的具体数值分别由系统中的低压安全阀和高压溢流阀控制。
主机正常运行时,低压泵一台工作,一台备用,若系统压力下降到某值时,备用泵启动投入运行,达到正常压力时备用泵停止。若备用泵启动后压力仍下降到某一更低值时,就应发出报警讯号,考虑主机停车。
高压柱塞泵有故障, 压力不能使主轴浮起时,压力控制器发出报警讯号,主机就不能启动, 或停止。
过滤器置于冷却器前,使粘度较小的油先通过过滤器,以提高过滤效果,过滤器一筒工作,一筒备用,由手动切换阀控制。
油箱油位过低过高时均由油位讯号器发讯,人工加油或停止加油。
在油箱内设有磁网过滤器,能同时对油进行过滤和吸附油中铁质微粒。
稀油站成套供货时配有仪表和电控箱,以显示运行参数和实现稀油站自控、手控或报警。
油箱上装有电接点双金属温度计,油温低时发出信号,人工接通电加热器,达到设定温度时,自动切断电加热器。
供油口装有铂热电阻 Pt100,根据供油温度,调最高最低二个界限,用以控制冷却器的使用与否。
GXYZ型A系列高(低)压稀油站技术性能
|

|
GXYZ-A2.5/16
|
GXYZ-A2.5/25
|
GXYZ-A2.5/40
|
GXYZ-A2.5/63
|
GXYZ-A2.5/100
|
GXYZ-A2.5/125
|
|
低
压
系
统
|
泵装置型号
|
LBZ-16
|
LBZ-25
|
LBZ-40
|
LBZ-63
|
LBZ-100
|
LBZ-125
|
|
流量 L/min
|
16
|
25
|
40
|
63
|
100
|
125
|
|
供油压力 MPa
|
≤0.4
|
|
供油温度 ℃
|
40±3
|
|
电
动
机
|
型 号
|
Y90S-4,V1
|
Y100L1-4,V1
|
Y112M-4,V1
|
|
功率
kW
|
1.1
|
2.2
|
4
|
|
转速
r/min
|
1450
|
1440
|
1440
|
|
油箱容积.png)
|
0.8
|
1.2
|
1.6
|
|
高
压
系
统
|
泵装置型号
|
2.5MCY14-1B
|
|
流量 L/min
|
2.5
|
|
供油压力
MPa
|
31.5
|
|
电
动
机
|
型 号
|
Y112M-6B35
|
|
功率 kW
|
2.2
|
|
转速 r/min
|
940
|
|
过滤精度 mm
|
0.08~0.12
|
|
过滤面积.png)
|
0.13
|
0.19
|
0.13
|
|
冷却面积.png)
|
3
|
5
|
7
|
|
冷却水耗量 /h
|
1
|
1.5
|
3.6
|
5.7
|
9
|
11.25
|
|
电加热功率 kW
|
3×4
|
3×4
|
6×4
|
|
外形尺寸 mm
|
1490×1230×1500
|
1620×1430×1550
|
—
|
|
备 注
|
全部过滤器切换压差为0.15 MPa
|
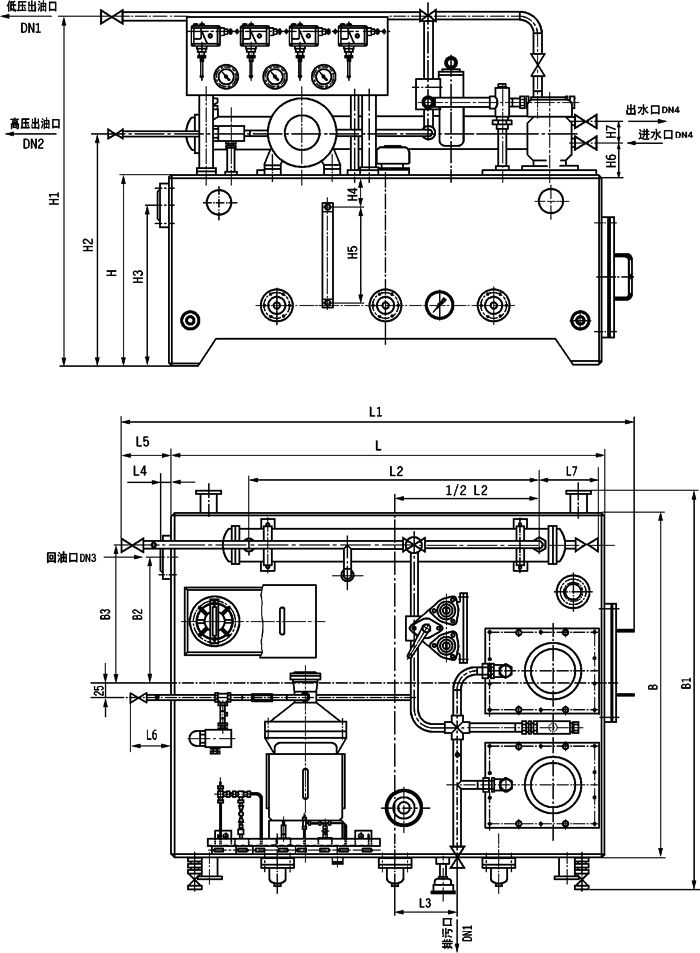
四、外形尺寸

图 2-1-1 GXYZ 型 A 系列稀油站外形图
|
型 号
|
DN1
|
DN2
|
DN3
|
DN4
|
L
|
B
|
H
|
L1
|
L2
|
L3
|
L4
|
L5
|
|
GXYZ-A2.5/16
|
25
|
10
|
50
|
25
|
1250
|
1000
|
1000
|
1490
|
925
|
185
|
18
|
140
|
|
GXYZ-A2.5/25
|
|
GXYZ-A2.5/40
|
32
|
10
|
65
|
32
|
1400
|
1200
|
1050
|
1620
|
720
|
200
|
20
|
120
|
|
GXYZ-A2.5/63
|
|
型 号
|
L6
|
L7
|
B1
|
B2
|
B3
|
H1
|
H2
|
H3
|
H4
|
H5
|
H6
|
H7
|
|
GXYZ-A2.5/16
|
100
|
208
|
1230
|
360
|
420
|
1500
|
1132
|
853
|
150
|
350
|
70
|
78
|
|
GXYZ-A2.5/25
|
|
GXYZ-A2.5/40
|
100
|
276
|
1430
|
400
|
500
|
1550
|
1182
|
890
|
200
|
350
|
120
|
110
|
|
GXYZ-A2.5/63
|
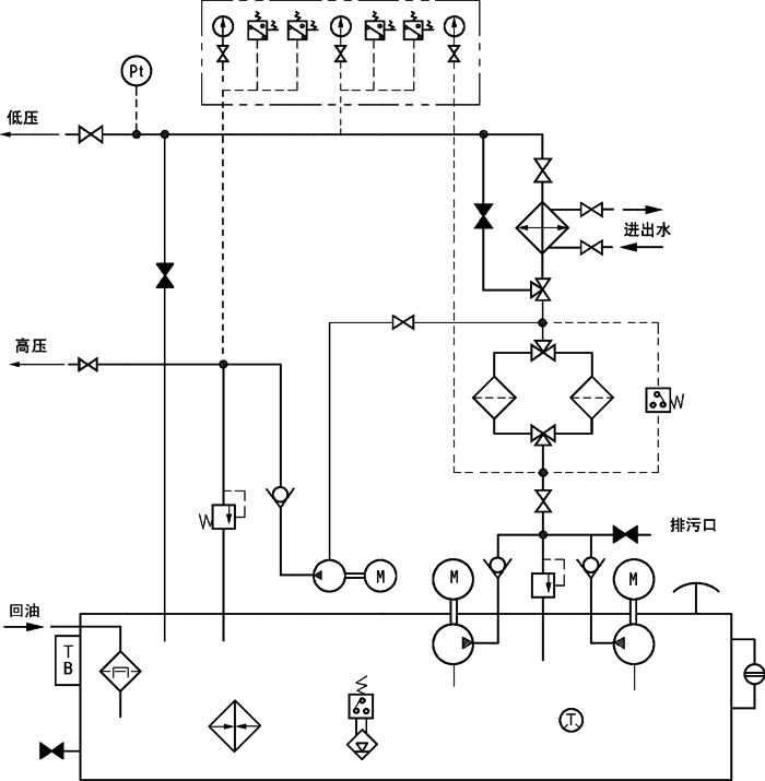
五、原理图

图 2-1-2 GXYZ 型 A 系列稀油站原理图
GXYZ型外部端子接线图

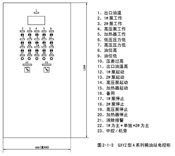
六、电控柜
七、仪表盘